官方微信 联系我们
  • 首页
  • 关于协会
    • 协会简介
    • 协会章程
    • 组织机构
    • 入会申请
    • 理事会名单
  • 行业动态
    • 重要通知
    • 公示公告
    • 行业新闻
    • 交流培训
    • 科研创新
  • 分会工作
    • 分支机构
    • 规章制度
    • 分会动态
  • 政策法规
    • 行政法规
    • 部门规章
    • 地方文件
    • 技术标准
  • 评先创优
    • 福建省优秀工程成果认定
    • 福建省勘察设计大师
    • 福建省勘察设计协会专家库名单
    • 标准图集编制
  • 交流培训
    • 劳务人员登记证名单
    • 技能培训
    • 学术交流
    • 资料下载
  • 党建工作
    • 党建学习
    • 实践活动
  • 会员风采
    • 企业展示
    • 优秀项目
    • 高新技术
  • 咨询服务
    • 企业资质
    • 执业注册
    • 人员招聘
    • 合作信息
Logo
  • 首页
  • 关于协会
    • 协会简介
    • 协会章程
    • 组织机构
    • 入会申请
    • 理事会名单
  • 行业动态
    • 重要通知
    • 公示公告
    • 行业新闻
    • 交流培训
    • 科研创新
  • 分会工作
    • 分支机构
    • 规章制度
    • 分会动态
  • 政策法规
    • 行政法规
    • 部门规章
    • 地方文件
    • 技术标准
  • 评先创优
    • 福建省优秀工程成果认定
    • 福建省勘察设计大师
    • 福建省勘察设计协会专家库名单
    • 标准图集编制
  • 交流培训
    • 劳务人员登记证名单
    • 技能培训
    • 学术交流
    • 资料下载
  • 党建工作
    • 党建学习
    • 实践活动
  • 会员风采
    • 企业展示
    • 优秀项目
    • 高新技术
  • 咨询服务
    • 企业资质
    • 执业注册
    • 人员招聘
    • 合作信息
当前位置:
首页 > 行业动态 > 公示公告
行业动态
重要通知 公示公告 行业新闻 交流培训 科研创新

咨询服务

评先创优

公示公告

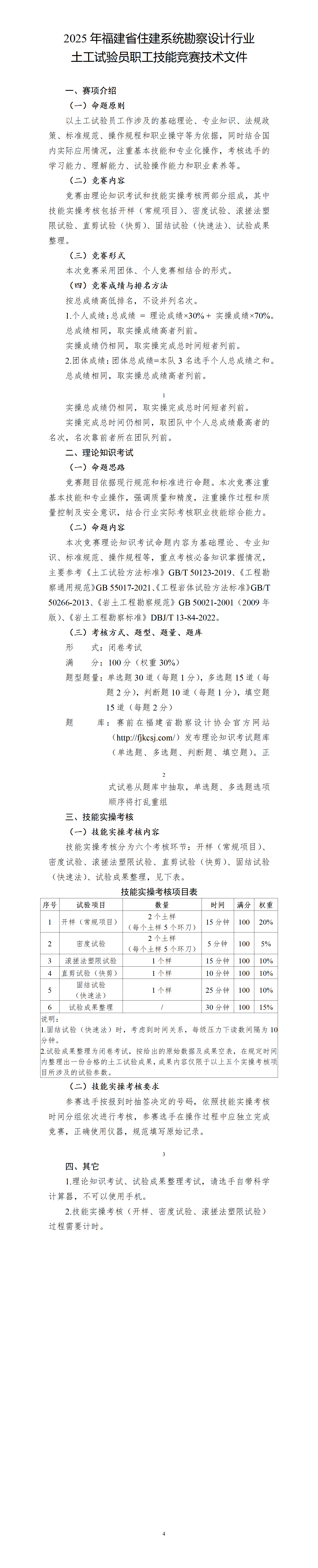
2025年福建省住建系统勘察设计行业土工试验员职工技能竞赛技术文件

发布时间:2025-10-27

浏览量:1485

2025年福建省住建系统勘察设计行业土工试验员职工技能竞赛技术文件(1)_01.png



上一篇:关于继续延长《福建省岩土工程勘察劳务人员培训登记证》有效期的通知 下一篇:关于开展工程勘察行业企业装备调研工作的通知

电话:0591-87616844 传真: 地址:福州市湖滨路66号中福西湖花园西福楼4A

Copyright 2022 福建省勘察设计协会 版权所有 闽ICP备07013105号 闽公网安备 35010202000209号